上一次是于老师要求我做一次备课,讲一节课,上周于老师又自己准备了这个课程,这里放一下于老师课上补充的知识点
Matplotlib 提供了一个套面向绘图对象编程的 API 接口,能够很轻松地实现各种图像的绘制,并且它可以配合 Python GUI 工具(如 PyQt、Tkinter 等)在应用程序中嵌入图形。同时 Matplotlib 也支持以脚本的形式嵌入到 IPython shell、Jupyter 笔记本、web 应用服务器中使用。
Matplotlib图形组成
Matplotlib生成的图形主要由以下几个部分构成:
Figure:指整个图形,可以把它理解成一张画布,它包括了所有的元素,比如标题、轴线等;
Axes:绘制 2D 图像的实际区域,也称为轴域区,或者绘图区;
Axis:指坐标系中的垂直轴与水平轴,包含轴的长度大小(图中轴长为 7)、轴标签(指 x 轴,y轴)和刻度标签;
Artist:您在画布上看到的所有元素都属于 Artist 对象,比如文本对象(title、xlabel、ylabel)、Line2D 对象(用于绘制2D图像)等。
Matplotlib功能扩展包
许多第三方工具包都对 Matplotlib 进行了功能扩展,其中有些安装包需要单独安装,也有一些允许与 Matplotlib 一起安装。常见的工具包如下:
Bashmap:这是一个地图绘制工具包,其中包含多个地图投影,海岸线和国界线;
Cartopy:这是一个映射库,包含面向对象的映射投影定义,以及任意点、线、面的图像转换能力;
Excel tools: 这是 Matplotlib 为了实现与 Microsoft Excel 交换数据而提供的工具;
Mplot3d:它用于 3D 绘图;
Natgrid:这是 Natgrid 库的接口,用于对间隔数据进行不规则的网格化处理。
Matplotlib.pyplot接口汇总
Matplotlib 中的 pyplot 模块是一个类似命令风格的函数集合,这使得 Matplotlib 的工作模式和 MATLAB 相似。pyplot 模块提供了可以用来绘图的各种函数,比如创建一个画布,在画布中创建一个绘图区域,或是在绘图区域添加一些线、标签等。




Matplotlib figure图形对象
通过前面的学习,我们知道matplotlib.pyplot模块能够快速地生成图像,但如果使用面向对象的编程思想,我们就可以更好地控制和自定义图像。
在 Matplotlib 中,面向对象编程的核心思想是创建图形对象(figure object)。通过图形对象来调用其它的方法和属性,这样有助于我们更好地处理多个画布。在这个过程中,pyplot 负责生成图形对象,并通过该对象来添加一个或多个 axes 对象(即绘图区域)。
Matplotlib 提供了matplotlib.figure图形类模块,它包含了创建图形对象的方法。通过调用 pyplot 模块中 figure() 函数来实例化 figure 对象。如下所示:
from matplotlib import pyplot as plt
#创建图形对象
fig = plt.figure()

下面使用 figure() 创建一个空白画布:
from matplotlib import pyplot as plt
#创建图形对象
fig = plt.figure()
我们使用 add_axes() 将 axes 轴域添加到画布中。如下所示:
ax=fig.add_axes([0,0,1,1]) # add_axes() 的参数值是一个序列,序列中的 4 个数字分别对应图形的左侧,底部,宽度,和高度,且每个数字必须介于 0 到 1 之间。设置 x 和 y 轴的标签以及标题,如下所示:
ax.set_title("sine wave")
ax.set_xlabel('angle')
ax.set_ylabel('sine')
调用 axes 对象的 plot() 方法,对 x 、 y 数组进行绘图操作:
ax.plot(x,y)
Matplotlib axes类使用详解
Matplotlib 定义了一个 axes 类(轴域类),该类的对象被称为 axes 对象(即轴域对象),它指定了一个有数值范围限制的绘图区域。在一个给定的画布(figure)中可以包含多个 axes 对象,但是同一个 axes 对象只能在一个画布中使用。
2D 绘图区域(axes)包含两个轴(axis)对象;如果是 3D 绘图区域,则包含三个。
通过调用 add_axes() 方法能够将 axes 对象添加到画布中,该方法用来生成一个 axes 轴域对象,对象的位置由参数rect决定。
rect 是位置参数,接受一个由 4 个元素组成的浮点数列表,形如 [left, bottom, width, height] ,它表示添加到画布中的矩形区域的左下角坐标(x, y),以及宽度和高度。如下所示:
ax=fig.add_axes([0.1,0.1,0.8,0.8])
注意:每个元素的值是画布宽度和高度的分数。即将画布的宽、高作为 1 个单位。比如,[ 0.1, 0.1, 0.8, 0.8],它代表着从画布 10% 的位置开始绘制, 宽高是画布的 80%
legend()绘制图例
axes 类的 legend() 方法负责绘制画布中的图例,它需要三个参数,如下所示:
ax.legend(handles, labels, loc)
labels 是一个字符串序列,用来指定标签的名称;
loc 是指定图例位置的参数,其参数值可以用字符串或整数来表示;
handles 参数,它也是一个序列,它包含了所有线型的实例;

**axes.plot()**这是 axes 类的基本方法,它将一个数组的值与另一个数组的值绘制成线或标记,plot() 方法具有可选格式的字符串参数,用来指定线型、标记颜色、样式以及大小。
Matplotlib subplot()函数用法详解
在使用 Matplotlib 绘图时,我们大多数情况下,需要将一张画布划分为若干个子区域,之后,我们就可以在这些区域上绘制不用的图形。在本节,我们将学习如何在同一画布上绘制多个子图。
matplotlib.pyplot模块提供了一个 subplot() 函数,它可以均等地划分画布,该函数的参数格式如下:
plt.subplot(nrows, ncols, index)
nrows 与 ncols 表示要划分几行几列的子区域(nrows*nclos表示子图数量),index 的初始值为1,用来选定具体的某个子区域。
#如果新建的子图与现有的子图重叠,那么重叠部分的子图将会被自动删除,因为它们不可以共享绘图区域。
import matplotlib.pyplot as plt
plt.plot([1,2,3])
#现在创建一个子图,它表示一个有2行1列的网格的顶部图。
#因为这个子图将与第一个重叠,所以之前创建的图将被删除
plt.subplot(211)
plt.plot(range(12))
#创建带有黄色背景的第二个子图
plt.subplot(212, facecolor='y')
plt.plot(range(12))

如果不想覆盖之前的图,需要使用 add_subplot() 函数,代码如下:
import matplotlib.pyplot as plt
fig = plt.figure()
ax1 = fig.add_subplot(111)
ax1.plot([1,2,3])
ax2 = fig.add_subplot(221, facecolor='y')
ax2.plot([1,2,3])
通过给画布添加 axes 对象可以实现在同一画布中插入另外的图像
import matplotlib.pyplot as plt
import numpy as np
import math
x = np.arange(0, math.pi*2, 0.05)
fig=plt.figure()
axes1 = fig.add_axes([0.1, 0.1, 0.8, 0.8]) # main axes
axes2 = fig.add_axes([0.55, 0.55, 0.3, 0.3]) # inset axes
y = np.sin(x)
axes1.plot(x, y, 'b')
axes2.plot(x,np.cos(x),'r')
axes1.set_title('sine')
axes2.set_title("cosine")
plt.show()
Matplotlib subplot2grid()函数详解
matplotlib.pyplot 模块提供了 subplot2grid() ,该函数能够在画布的特定位置创建 axes 对象(即绘图区域)。不仅如此,它还可以使用不同数量的行、列来创建跨度不同的绘图区域。与 subplot() 和 subplots() 函数不同,subplot2gird() 函数以非等分的形式对画布进行切分,并按照绘图区域的大小来展示最终绘图结果。函数语法格式如下:
plt.subplot2grid(shape, location, rowspan, colspan)
shape:把该参数值规定的网格区域作为绘图区域;
location:在给定的位置绘制图形,初始位置 (0,0) 表示第1行第1列;
rowsapan/colspan:这两个参数用来设置让子区跨越几行几列。
import matplotlib.pyplot as plt
#使用 colspan指定列,使用rowspan指定行
a1 = plt.subplot2grid((3,3),(0,0),colspan = 2)
a2 = plt.subplot2grid((3,3),(0,2), rowspan = 3)
a3 = plt.subplot2grid((3,3),(1,0),rowspan = 2, colspan = 2)
import numpy as np
x = np.arange(1,10)
a2.plot(x, x*x)
a2.set_title('square')
a1.plot(x, np.exp(x))
a1.set_title('exp')
a3.plot(x, np.log(x))
a3.set_title('log')
plt.tight_layout()
plt.show()

Matplotlib 坐标格式
通过 Matplotlib axes 对象提供的 grid() 方法可以开启或者关闭画布中的网格(即是否显示网格)以及网格的主/次刻度。除此之外,grid() 函数还可以设置网格的颜色、线型以及线宽等属性。
Matplotlib grid()设置网格格式
grid() 的函数使用格式如下:
grid(color='b', ls = '-.', lw = 0.25)
#color:表示网格线的颜色;
#ls:表示网格线的样式;
#lw:表示网格线的宽度;
网格在默认状态下是关闭的,通过调用上述函数,网格会被自动开启,如果您只是想开启不带任何样式的网格,可以通过 grid(True) 来实现。
Matplotlib坐标轴格式
在一个函数图像中,有时自变量 x 与因变量 y 是指数对应关系,这时需要将坐标轴刻度设置为对数刻度。Matplotlib 通过 axes 对象的xscale或yscale属性来实现对坐标轴的格式设置。
import matplotlib.pyplot as plt
import numpy as np
fig, axes = plt.subplots(1, 2, figsize=(10,4))
x = np.arange(1,5)
axes[0].plot( x, np.exp(x))
axes[0].plot(x,x**2)
axes[0].set_title("Normal scale")
axes[1].plot (x, np.exp(x))
axes[1].plot(x, x**2)
#设置y轴
axes[1].set_yscale("log")
axes[1].set_title("Logarithmic scale (y)")
axes[0].set_xlabel("x axis")
axes[0].set_ylabel("y axis")
axes[0].xaxis.labelpad = 10
#设置x、y轴标签
axes[1].set_xlabel("x axis")
axes[1].set_ylabel("y axis")
plt.show()
Matplotlib坐标轴范围
Matplotlib 可以根据自变量与因变量的取值范围,自动设置 x 轴与 y 轴的数值大小。当然,您也可以用自定义的方式,通过 set_xlim() 和 set_ylim() 对 x、y 轴的数值范围进行设置。当对 3D 图像进行设置的时,会增加一个 z 轴,此时使用 set_zlim() 可以对 z 轴进行设置。
Matplotlib刻度和刻度标签
刻度指的是轴上数据点的标记,Matplotlib 能够自动的在 x 、y 轴上绘制出刻度。这一功能的实现得益于 Matplotlib 内置的刻度定位器和格式化器(两个内建类)。在大多数情况下,这两个内建类完全能够满足我们的绘图需求,但是在某些情况下,刻度标签或刻度也需要满足特定的要求,比如将刻度设置为“英文数字形式”或者“大写阿拉伯数字”,此时就需要对它们重新设置。
xticks()和yticks()函数接受一个列表对象作为参数,列表中的元素表示对应数轴上要显示的刻度ax.set_xticks([2,4,6,8,10])
import matplotlib.pyplot as plt
import numpy as np
import math
x = np.arange(0, math.pi*2, 0.05)
#生成画布对象
fig = plt.figure()
#添加绘图区域
ax = fig.add_axes([0.1, 0.1, 0.8, 0.8])
y = np.sin(x)
ax.plot(x, y)
#设置x轴标签
ax.set_xlabel(‘angle’)
ax.set_title('sine')
ax.set_xticks([0,2,4,6])
#设置x轴刻度标签
ax.set_xticklabels(['zero','two','four','six'])
#设置y轴刻度
ax.set_yticks([-1,0,1])
plt.show()
Matplotlib中文乱码解决方案(两种方式)
#Matplotlib 默认不支持中文字体,这因为 Matplotlib 只支持 ASCII 字符,但中文标注更加符合中国人的阅读习惯。因此,本节重点讲解如何在 Windows 环境下让 Matplotlib 显示中文。
#Matplotlib中文乱码
#当不对 Matplotlib 进行设置,而直接使用中文时,绘制的图像会出现中文乱码。下面是一个含有中文乱码的折线图:

重写配置文件
通过临时重写配置文件的方法,可以解决 Matplotlib 显示中文乱码的问题,代码如下所示:
import matplotlib.pyplot as plt
plt.rcParams[“font.sans-serif”]=[“SimHei”] #设置字体
plt.rcParams[“axes.unicode_minus”]=False #该语句解决图像中的“-”负号的乱码问题
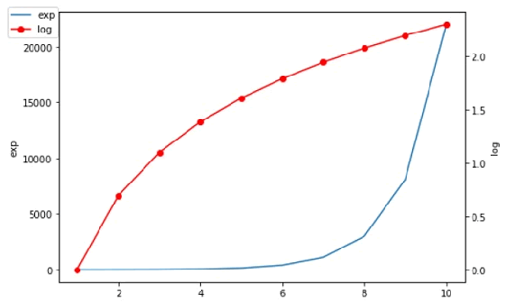
Matplotlib双轴图
在一些应用场景中,有时需要绘制两个 x 轴或两个 y 轴,这样可以更直观地显现图像,从而获取更有效的数据。Matplotlib提供的 twinx() 和 twiny() 函数,除了可以实现绘制双轴的功能外,还可以使用不同的单位来绘制曲线,比如一个轴绘制对函数,另外一个轴绘制指数函数。
import matplotlib.pyplot as plt
import numpy as np
#创建图形对象
fig = plt.figure()
#添加子图区域
a1 = fig.add_axes([0,0,1,1])
#准备数据
x = np.arange(1,11)
#绘制指数函数
a1.plot(x,np.exp(x))
a1.set_ylabel('exp')
#添加双轴
a2 = a1.twinx()
#‘ro’表示红色圆点
a2.plot(x, np.log(x),'ro-')
#绘制对数函数
a2.set_ylabel('log')
#绘制图例
fig.legend(labels = ('exp','log'),loc='upper left')
plt.show()

蜘蛛图
蜘蛛图是一种显示一对多关系的方法。
在蜘蛛图中,一个变量相对于另一个变量的显著性是清晰可见的。这里需要使用 Matplotlib 来进行画图,首先设置两个数组:labels 和 stats。他们分别保存了这些属性的名称和属性值。因为蜘蛛图是一个圆形,你需要计算每个坐标的角度,然后对这些数值进行设置。当画完最后一个点后,需要与第一个点进行连线。因为需要计算角度,所以我们要准备 angles 数组;又因为需要设定统计结果的数值,所以我们要设定 stats 数组。并且需要在原有 angles 和 stats 数组上增加一位,也就是添加数组的第一个元素。